
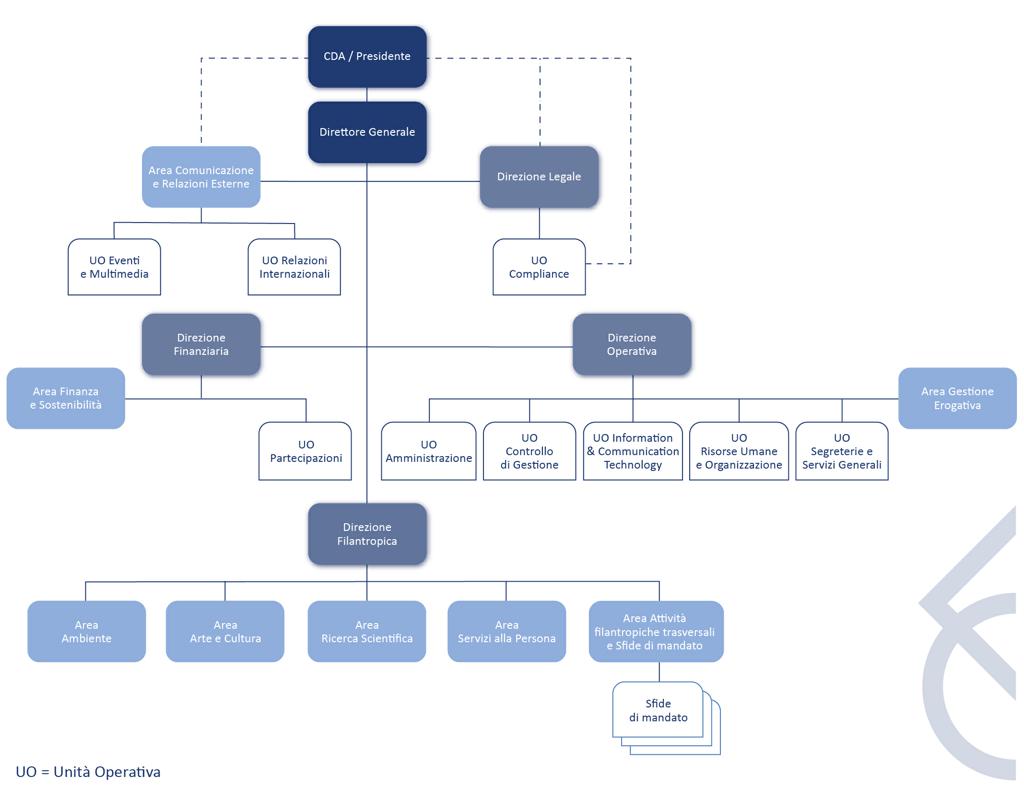
Direzione Filantropica
La Direzione Filantropica sviluppa le iniziative filantropiche della Fondazione, con l’obiettivo di generare un impatto positivo, duraturo e misurabile nella comunità di riferimento, in coerenza con la mission e i valori di Fondazione. Favorisce la collaborazione con enti pubblici, privati e realtà del terzo settore, creando sinergie capaci di amplificare il valore delle risorse investite.
Direzione Finanziaria
La Direzione Finanziaria amministra il patrimonio della Fondazione, garantendo solidità e sostenibilità a sostegno delle attività filantropiche nel tempo. Favorisce l’integrazione tra la gestione finanziaria e i valori della Fondazione, operando in piena coerenza con la mission e nel rispetto del contesto normativo vigente.
Direzione Operativa
La Direzione Operativa cura il funzionamento della Fondazione, garantendo il coordinamento e l’integrazione di processi e risorse a supporto delle erogazioni filantropiche, nel rispetto degli obiettivi strategici e delle politiche della Fondazione.
Direzione Legale
La Direzione Legale assicura la tutela degli interessi della Fondazione, garantendo la conformità normativa e fornendo internamente supporto giuridico. Contribuisce alla gestione corretta e trasparente degli aspetti legali e regolamentari, in piena conformità con la normativa generale e di settore, la disciplina statutaria e regolamentare e il sistema di controllo interno.
Area Comunicazione e Relazioni Esterne
L’Area Comunicazione e Relazioni Esterne coordina la comunicazione interna ed esterna della Fondazione e gestisce le relazioni a livello nazionale e internazionale, in coerenza con gli indirizzi strategici. Cura i rapporti con i media e promuove la tutela e la valorizzazione dell’immagine della Fondazione.